2026年国考首批面试人员名单今日发布,国考面试名单下载位置:登录专题网站,点击导航栏“相关下载”,进入后,找到“中央机关及其直属机构2026年度考试录用公务员面试人员名单”,点击下载即可。
国考成绩查完后,如何知道自己有没有进面?
国考面试名单发布后,大家在面试名单里面搜索自己的名字或者准考证号,如果搜到了自己的信息,那恭喜你进入面试了,如果没有搜索到,那很遗憾,没有进面试。
国考笔试成绩有排名吗?
国考首批面试名单里不公布成绩排名,也不公布所有人成绩,每个岗位只公布进入面试人员中最后一名考生的笔试成绩。例如,一个岗位招1人,进面人数是3人,那么,名单里只公布第三名考生的成绩,前两名考生的成绩不公布,所以,每个岗位就有最低进面分数。
国考面试时间大概什么时候?
2026国家公务员面试预计1月底陆续开展。根据往年国考时间安排可知,国考一般在1月初公布成绩,1月底开始个别部门会陆续组织面试,大部分部门面试集中在3月份进行。
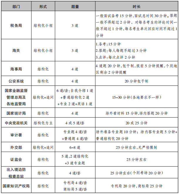
国考面试形式有哪些?
在国家公务员面试中,不同部门之间的面试形式不同,常见的面试形式为:结构化面试、无领导小组、结构化小组面试。
税务局面试形式是什么?
每年国考招录人数最多的部门就是税务系统,各省税务局,按照笔试后3:1的比例进入面试。国家税务总局,按照笔试后5:1的比例进入面试。面试一般采用结构化小组面试形式。
税务局面试每天1套题目,每套3道题目。结构化小组面试备考15分钟,面试总时间30分钟。其中作答一般不得超过2分钟,对每名考生的评论时间一般不超过1分钟,每名考生单次回应时间不超过1分钟。结构化面试思考时间为5分钟,答题时间为10分钟。
