当前位置:陕西信恒 > 考试公告 > > 国考公告 > > > 查看详情

国考进面名单一般什么时候公布

发布时间:2026-1-12     信息来源:信恒教育

       2026国考进面名单下载网址:国考面试名单发布后,考生可登录国家公务员局中央机关及其直属机构2026年度考试录用公务员专题网站(http://bm.scs.gov.cn/kl2026)下载。

      具体下载位置:登录专题网站,点击导航栏“相关下载”,进入后,找到“中央机关及其直属机构2026年度考试录用公务员面试人员名单”,点击下载即可。


如何知道自己有没有进面?


国考首批面试名单发布后,大家在面试名单里面搜索自己的名字,如果搜到了自己的名字,那恭喜你进入面试了,如果没有搜索到,那很遗憾,没有进面试。

如果没进面还有机会吗?


有的,如果没有进入首批面试名单,还有一次调剂的机会,调剂职位表会和面试名单同时发布,只要符合调剂职位条件,参加当年国考笔试的考生都可报名调剂。

(一)符合拟调剂职位所要求的资格条件。

(二)公共科目笔试成绩同时达到拟调剂职位和原报考职位的合格分数线,且考试类别相同。拟调剂职位设置了专业科目笔试条件的,专业科目笔试成绩还须同时达到合格分数线,且考试类别相同。

(三)未进入原报考职位面试人员名单。

参加调剂的报考者只能申请1个调剂职位。进入调剂职位面试的,不得参加原报考职位的递补。

国考什么时间进行面试?


答:面试具体时间由招录机关确定,一般在2026年3月底前进行。面试内容和方式结合招录职位的工作内容、工作性质和工作特点确定。面试时间、地点等事项,报考者可登录专题网站或者招录机关网站查询面试公告,也可直接向招录机关咨询。

面试不是简单的“考生答题、考官打分”,而是用人单位根据岗位需求,事先经过精心设计,再安排考官对应试者进行面对面的交谈及观察,由表及里地测评应试者的知识技能、性格品质、价值观念等情况,以判断应试者与岗位需求是否匹配的一种人事测评手段。

面试的本质就是选拔与岗位匹配度最高的求职者。

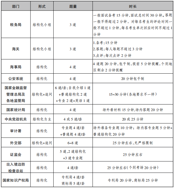
在国考面试中,各招录机关采用的面试组织形式各不相同,但归结起来主要是结构化面试、结构化小组面试、无领导小组讨论面试三种。

国家公务员招录涉及多个国家系统部门,每个部门分别独立开展面试组织工作,面试的形式和特点也各不相同。为此,梳理了各部门的面试的一般情况,汇于一表,方便各位考生对号人座。


友情链接: 陕西公务员考试培训 陕西人事考试网 国家公务员局 中国人事考试网 公考成绩查询

在线咨询:17392462842
门店地址:西长安街盛世商都C座4楼
营业时间:8:30-17:30
Copyright © 2017-2026信恒教育 版权所有
备案号:陕ICP备18009491号-1